Case Study · Chime · 2024

Creating Chime's
Comms Strategy

Role Lead Product Designer
Team Small tiger team across Design, Marketing, and Product
My Work System Design, Prototyping, Documentation, XFN Communication
Scope Company-wide comms system covering tens of millions of members
Solution 1 Solution 2 Solution 3 Solution 4

Communication break down at scale

Chime has tens of millions of daily active members. Despite this scale — or partly because of it — member communications became overwhelming and difficult to consume. As Chime grew, communication became increasingly complex, resulting in messages that were inconsistent, unreliable, and often poor quality.

The goal: create a new Comms Playbook to bring clarity, consistency, and structure to how we design and deliver member communications.

"Inconsistent, unreliable, and often poor quality."

— How members described Chime's communications
Competitive Analysis
A small sample of Chime's in-app communications

Two paths to understanding the problem

I ran discovery in parallel across two tracks to get a complete picture of the problem — internally and externally.

Team Sessions

Led sessions with design, marketing, and product teams to surface current processes, identify what was and wasn't working, understand how success was being measured, and gather performance data across surfaces.

Competitive Analysis

Analyzed Chime's own communications alongside competitors to identify effective vs. ineffective patterns, surface redundancies, and pinpoint areas where guidance was weakest.

Competitive Analysis
Competitive analysis
Internal Audit
Internal audit of Chime's comms

Five root problems, one system to fix them

Discovery converged on five distinct problems that the playbook needed to solve.

01

Too many competing surfaces with poor definition between them

02

No stated priority within or across surfaces

03

No cap on communications per member

04

Inconsistent language and content standards across teams

05

Missing guidance on surface performance by use case

A ranking system for every surface

To bring order to competing surfaces, I created a ranking system that evaluated each communications surface against seven criteria — enabling teams to confidently assign the right surface to any use case.

This gave every team a shared framework for decision-making rather than relying on tribal knowledge or gut instinct.

Surface Urgency Importance Actionability Personalization Disruption Persistence
Home banner
Inbox
Bottom sheet
Full screen takeover
SMS
Push
Email
High Medium Low

Some example use cases

Use Case Recommended Surface(s) Rationale
Low balance alert PushSMS Urgent, action needed
New feature announcement Home bannerInboxEmail Low urgency, persistence needed, needs to be accessed later
Full launch announcement Full screenPushEmail High importance, disruption
Fraud alert SMSPush High urgency, persistence needed, needs to be highly actionable
Direct deposit arrived PushEmail Medium urgency, medium importance
Referral bonus offer Home bannerInboxPush Low urgency, persistence needed, needs to be accessed later
Recurring transfer failed InboxEmail Low–medium importance, medium actionability, compliance consideration

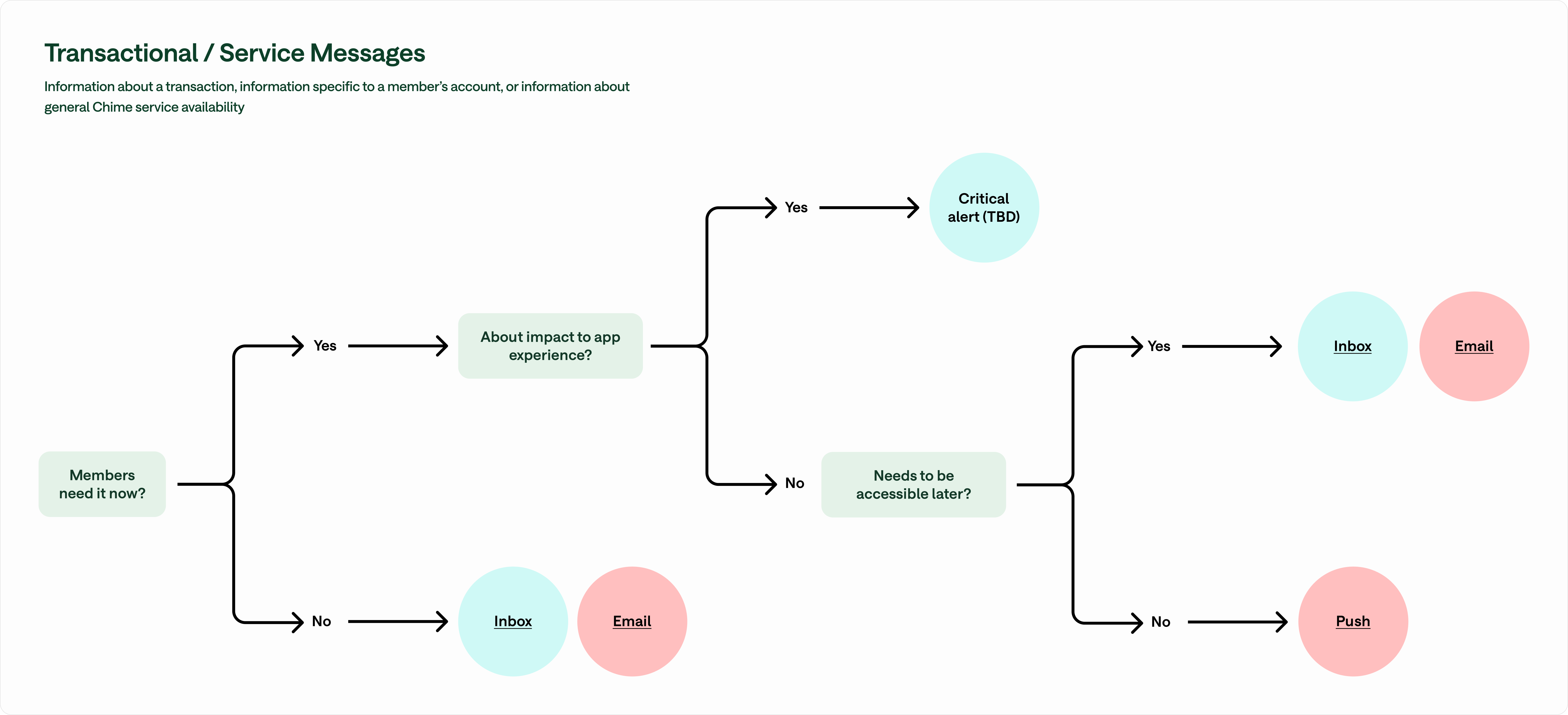
Four types of communication, clearly defined

A core deliverable of the playbook was a taxonomy for all member communications — four types that gave every team a shared vocabulary.

Transactional

Transactional

Account-specific information and service availability details that members need to know.

Required Actions

Required Actions

Necessary actions to avoid negative financial consequences or restore full functionality.

Announcements

Announcements

Information about new or updated products, services, or opportunities available to members.

Recommendations

Recommendations

Optional suggested actions that offer additional value to members who want to get more from Chime.

Company-wide projects require a different playbook

A previous iteration of this project failed — and understanding why shaped how we approached this one. The lesson was hard-won: a project that impacts every team at the company is anything but straightforward.

Success required three things that had been missing before:

  • Clear executive communication of the project's scope and impact
  • Early cross-functional inclusion, not a late-stage handoff
  • Demonstrable, tangible value delivered to every participating team

"There's no way around it — a project that impacts every team at the company is anything but straightforward."

— Key project learning

A complete system, not just a document

The Comms Playbook shipped as a comprehensive system spanning multiple workstreams.

The Playbook

Component specifications, content guidelines, tone of voice standards, implementation guides, templates, and usage examples — all in one place.

Custom Comms GPT

A bespoke AI tool trained on the playbook to give teams real-time guidance when creating communications.

Figma Plugin

A plugin that surfaces playbook guidance directly inside Figma, meeting designers where they already work.

Decision Tree Comms GPT
Template 1 Template 2 Template 3 Template 4 Template 5 Template 6 Template 7 Template 8 Template 9

How we'll know it's working

We defined three metrics to track the playbook's impact over time.

01

Consumption of playbook resources and participation in design reviews

02

Recurring member interviews and surveys measuring surface effectiveness

03

Comms-focused member NPS surveys tracking overall satisfaction with Chime's communications

System-level design is hard to get right — but when it works, the impact is visible everywhere. This was a challenging, but really satisfying project to lead.

← All Work Previous Project Launching Chime's MyPay Feature →